Номер 25, страница 43 - гдз по алгебре 11 класс сборник задач Арефьева, Пирютко

Алгебра, 11 класс Сборник задач, авторы: Арефьева Ирина Глебовна, Пирютко Ольга Николаевна, издательство Народная асвета, Минск, 2020, белого цвета

Авторы: Арефьева И. Г., Пирютко О. Н.

Тип: Сборник задач

Издательство: Народная асвета

Год издания: 2020 - 2025

Уровень обучения: базовый и повышенный

Цвет обложки: белый с графиком

Допущено Министерством образования Республики Беларусь

Популярные ГДЗ в 11 классе

Глава 2. Показательная функция. Параграф 6. Показательные неравенства - номер 25, страница 43.

№25 (с. 43)
Условие. №25 (с. 43)
скриншот условия
Алгебра, 11 класс Сборник задач, авторы: Арефьева Ирина Глебовна, Пирютко Ольга Николаевна, издательство Народная асвета, Минск, 2020, белого цвета, страница 43, номер 25, Условие

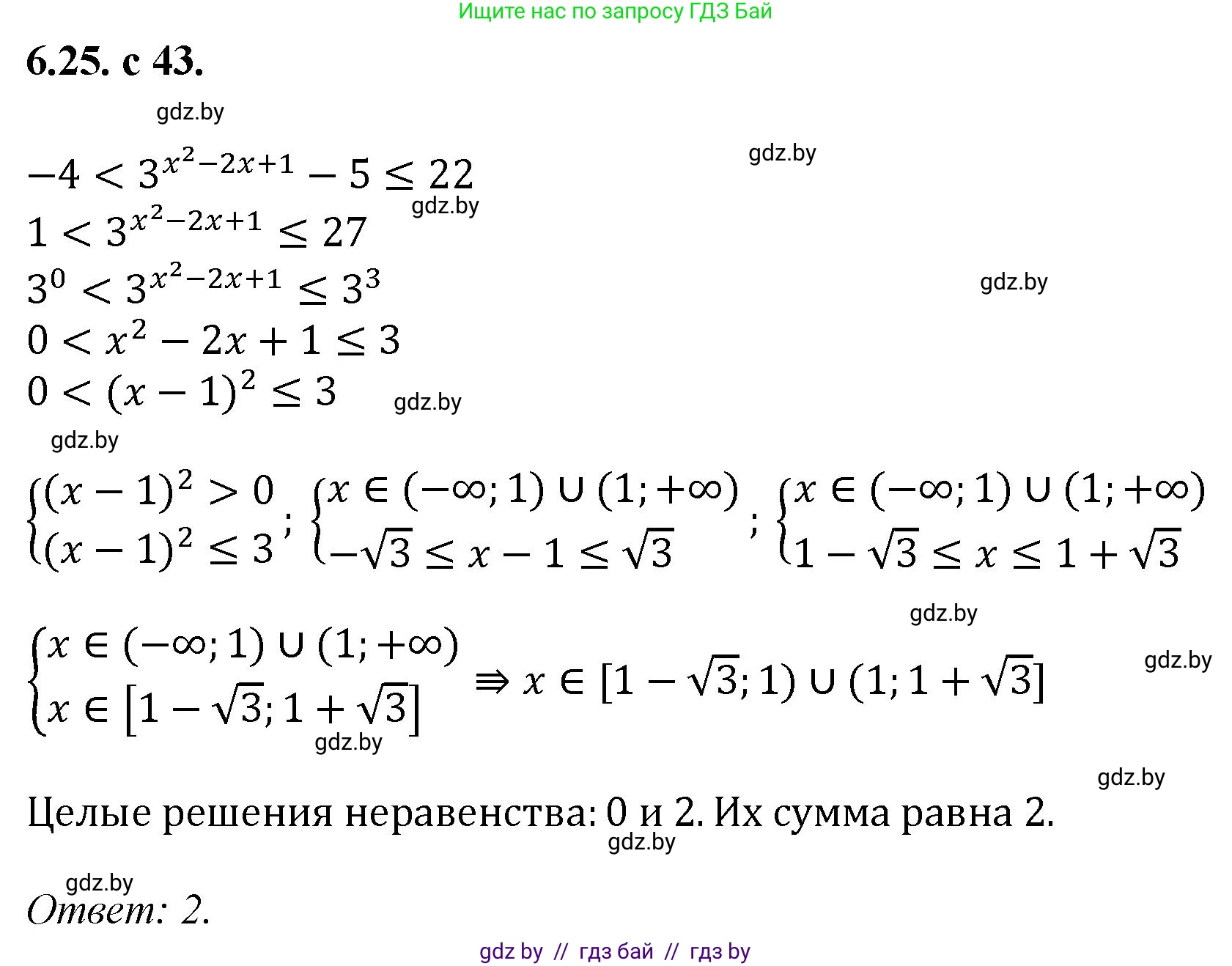
6.25. Найдите сумму целых решений неравенства $ -4 < 3^{x^2-2x+1} - 5 \le 22$.

Решение. №25 (с. 43)
Алгебра, 11 класс Сборник задач, авторы: Арефьева Ирина Глебовна, Пирютко Ольга Николаевна, издательство Народная асвета, Минск, 2020, белого цвета, страница 43, номер 25, Решение
Решение 2. №25 (с. 43)

Данное двойное неравенство можно переписать в виде системы:

$ \begin{cases} 3^{x^2 - 2x + 1} - 5 > -4 \\ 3^{x^2 - 2x + 1} - 5 \le 22 \end{cases} $

Для удобства преобразуем исходное двойное неравенство. Прибавим 5 ко всем его частям:

$-4 + 5 < 3^{x^2 - 2x + 1} - 5 + 5 \le 22 + 5$

$1 < 3^{x^2 - 2x + 1} \le 27$

Теперь представим левую и правую части неравенства в виде степени с основанием 3. Мы знаем, что $1 = 3^0$ и $27 = 3^3$.

Неравенство принимает вид:

$3^0 < 3^{x^2 - 2x + 1} \le 3^3$

Поскольку основание степени $3 > 1$, показательная функция $y=3^t$ является возрастающей. Это позволяет нам перейти к неравенству для показателей степеней, сохраняя исходные знаки неравенства:

$0 < x^2 - 2x + 1 \le 3$

Выражение в средней части неравенства представляет собой полный квадрат разности:

$x^2 - 2x + 1 = (x - 1)^2$

Подставим это выражение обратно в неравенство:

$0 < (x - 1)^2 \le 3$

Это двойное неравенство распадается на два условия, которые должны выполняться одновременно:

1) $(x - 1)^2 > 0$

2) $(x - 1)^2 \le 3$

Решим первое условие: $(x - 1)^2 > 0$. Квадрат действительного числа всегда неотрицателен. Он равен нулю только тогда, когда само число равно нулю. Следовательно, это неравенство выполняется для всех значений $x$, кроме того, которое обращает основание степени в ноль.

$x - 1 \ne 0 \implies x \ne 1$

Решим второе условие: $(x - 1)^2 \le 3$. Извлечем квадратный корень из обеих частей:

$|x - 1| \le \sqrt{3}$

Это эквивалентно двойному неравенству:

$-\sqrt{3} \le x - 1 \le \sqrt{3}$

Прибавим 1 ко всем частям:

$1 - \sqrt{3} \le x \le 1 + \sqrt{3}$

Теперь нам нужно найти все целые решения, которые удовлетворяют обоим условиям: $x \in [1 - \sqrt{3}, 1 + \sqrt{3}]$ и $x \ne 1$.

Оценим границы интервала, зная, что $\sqrt{3} \approx 1.732$:

Нижняя граница: $1 - \sqrt{3} \approx 1 - 1.732 = -0.732$

Верхняя граница: $1 + \sqrt{3} \approx 1 + 1.732 = 2.732$

Таким образом, мы ищем целые числа в интервале $[-0.732, 2.732]$. Это числа: 0, 1, 2.

Вспомним, что у нас есть дополнительное условие $x \ne 1$. Исключив 1 из списка, получаем окончательный набор целых решений:

{0, 2}

Найдем сумму этих решений:

$0 + 2 = 2$

Сумма целых решений неравенства: Ответ: 2

Помогло решение? Оставьте отзыв в комментариях ниже.

Присоединяйтесь к Телеграм-группе @gdz_by_belarus

Присоединиться

Мы подготовили для вас ответ c подробным объяснением домашего задания по алгебре за 11 класс, для упражнения номер 25 расположенного на странице 43 к сборнику задач 2020 года издания для учащихся школ и гимназий.

Теперь на нашем сайте ГДЗ.ТОП вы всегда легко и бесплатно найдёте условие с правильным ответом на вопрос «Как решить ДЗ» и «Как сделать» задание по алгебре к упражнению №25 (с. 43), авторов: Арефьева (Ирина Глебовна), Пирютко (Ольга Николаевна), базовый и повышенный уровень обучения учебного пособия издательства Народная асвета.