Номер 1, страница 136 - гдз по информатике 9 класс учебник Котов, Лапо

Информатика, 9 класс Учебник, авторы: Котов Владимир Михайлович, Лапо Анжелика Ивановна, Быкадоров Юрий Александрович, Войтехович Елена Николаевна, издательство Народная асвета, Минск, 2019, голубого цвета

Авторы: Котов В. М., Лапо А. И., Быкадоров Ю. А., Войтехович Е. Н.

Тип: Учебник

Издательство: Народная асвета

Год издания: 2019 - 2025

Цвет обложки: голубой, белый с ноутбуком

ISBN: 978-985-03-3113-7

Допущено Министерством образования Республики Беларусь

Популярные ГДЗ в 9 классе

Глава 4. Компьютерные информационные модели. Параграф 24. Моделирование в задаче полета тела, брошенного под углом к горизонту. Упражнения - номер 1, страница 136.

№1 (с. 136)
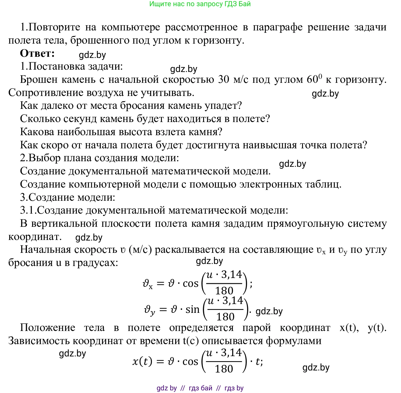
Условие. №1 (с. 136)
скриншот условия
Информатика, 9 класс Учебник, авторы: Котов Владимир Михайлович, Лапо Анжелика Ивановна, Быкадоров Юрий Александрович, Войтехович Елена Николаевна, издательство Народная асвета, Минск, 2019, голубого цвета, страница 136, номер 1, Условие

1. Повторите на компьютере рассмотренное в параграфе решение задачи полета тела, брошенного под углом к горизонту.

Решение. №1 (с. 136)

Помогло решение? Оставьте отзыв в комментариях ниже.

Присоединяйтесь к Телеграм-группе @gdz_by_belarus

Присоединиться

Мы подготовили для вас ответ c подробным объяснением домашего задания по информатике за 9 класс, для упражнения номер 1 расположенного на странице 136 к учебнику 2019 года издания для учащихся школ и гимназий.

Теперь на нашем сайте ГДЗ.ТОП вы всегда легко и бесплатно найдёте условие с правильным ответом на вопрос «Как решить ДЗ» и «Как сделать» задание по информатике к упражнению №1 (с. 136), авторов: Котов (Владимир Михайлович), Лапо (Анжелика Ивановна), Быкадоров (Юрий Александрович), Войтехович (Елена Николаевна), учебного пособия издательства Народная асвета.