Номер 4, страница 34 - гдз по информатике 9 класс учебник Котов, Лапо

Информатика, 9 класс Учебник, авторы: Котов Владимир Михайлович, Лапо Анжелика Ивановна, Быкадоров Юрий Александрович, Войтехович Елена Николаевна, издательство Народная асвета, Минск, 2019, голубого цвета

Авторы: Котов В. М., Лапо А. И., Быкадоров Ю. А., Войтехович Е. Н.

Тип: Учебник

Издательство: Народная асвета

Год издания: 2019 - 2025

Цвет обложки: голубой, белый с ноутбуком

ISBN: 978-985-03-3113-7

Допущено Министерством образования Республики Беларусь

Популярные ГДЗ в 9 классе

Глава 2. Алгоритмы обработки строковых величин. Параграф 6. Основные алгоритмические конструкции и типы данных. Упражнения - номер 4, страница 34.

№4 (с. 34)
Условие. №4 (с. 34)
скриншот условия
Информатика, 9 класс Учебник, авторы: Котов Владимир Михайлович, Лапо Анжелика Ивановна, Быкадоров Юрий Александрович, Войтехович Елена Николаевна, издательство Народная асвета, Минск, 2019, голубого цвета, страница 34, номер 4, Условие

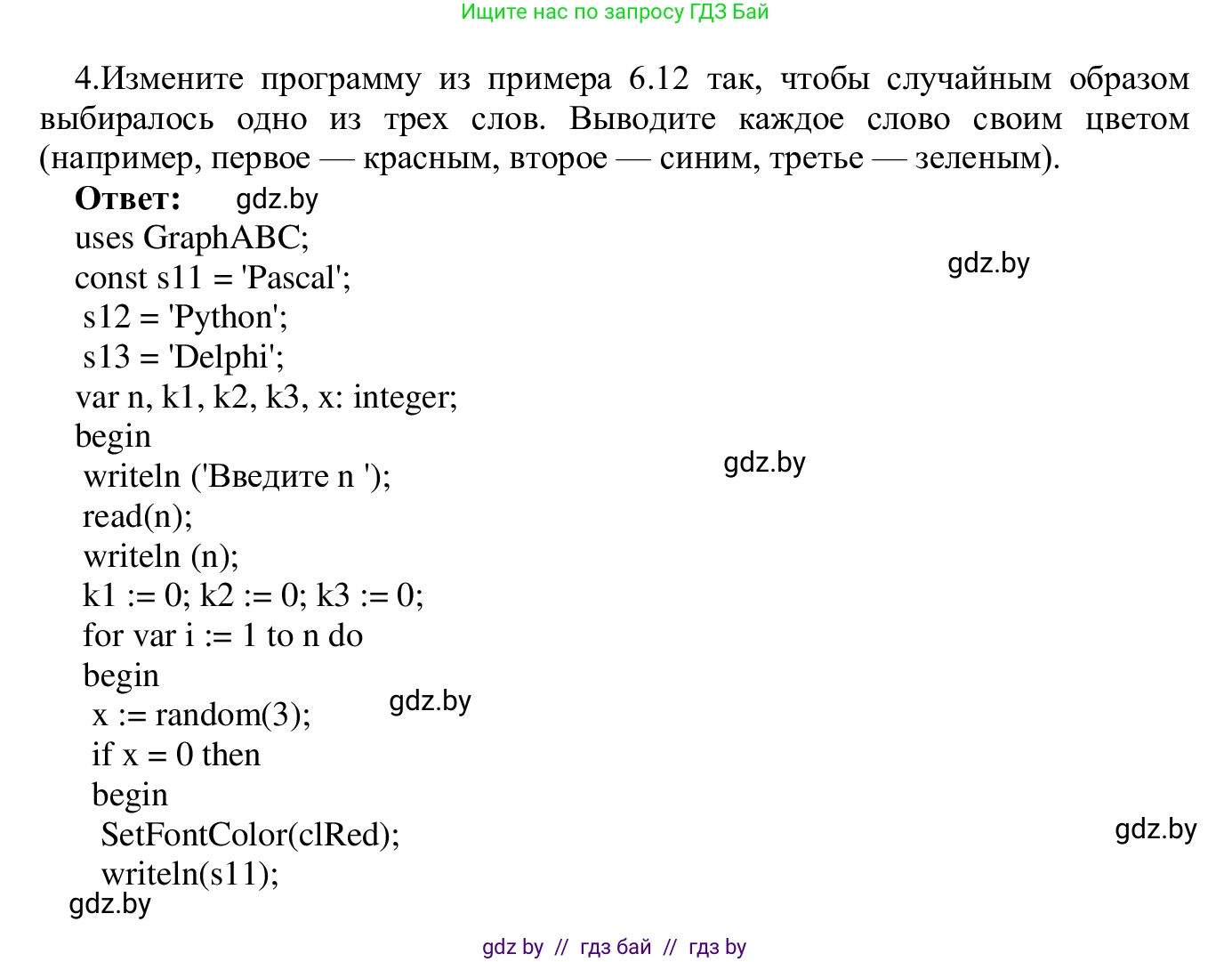
4. Измените программу из примера 6.12 так, чтобы случайным образом выбиралось одно из трех слов. Выводите каждое слово своим цветом (например, первое — красным, второе — синим, третье — зеленым).

Решение. №4 (с. 34)
Информатика, 9 класс Учебник, авторы: Котов Владимир Михайлович, Лапо Анжелика Ивановна, Быкадоров Юрий Александрович, Войтехович Елена Николаевна, издательство Народная асвета, Минск, 2019, голубого цвета, страница 34, номер 4, Решение Информатика, 9 класс Учебник, авторы: Котов Владимир Михайлович, Лапо Анжелика Ивановна, Быкадоров Юрий Александрович, Войтехович Елена Николаевна, издательство Народная асвета, Минск, 2019, голубого цвета, страница 34, номер 4, Решение (продолжение 2)

Помогло решение? Оставьте отзыв в комментариях ниже.

Присоединяйтесь к Телеграм-группе @gdz_by_belarus

Присоединиться

Мы подготовили для вас ответ c подробным объяснением домашего задания по информатике за 9 класс, для упражнения номер 4 расположенного на странице 34 к учебнику 2019 года издания для учащихся школ и гимназий.

Теперь на нашем сайте ГДЗ.ТОП вы всегда легко и бесплатно найдёте условие с правильным ответом на вопрос «Как решить ДЗ» и «Как сделать» задание по информатике к упражнению №4 (с. 34), авторов: Котов (Владимир Михайлович), Лапо (Анжелика Ивановна), Быкадоров (Юрий Александрович), Войтехович (Елена Николаевна), учебного пособия издательства Народная асвета.