Страница 67 - гдз по физике 8 класс самостоятельные и контрольные работы Шабусов, Дубина

Физика, 8 класс Самостоятельные и контрольные работы, авторы: Шабусов Анатолий Константинович, Дубина Максим Викторович, издательство Новое знание, Минск, 2021, жёлтого цвета

Авторы: Шабусов А. К., Дубина М. В.

Тип: Самостоятельные и контрольные работы

Издательство: Новое знание

Год издания: 2021 - 2025

Цвет обложки: жёлтый

ISBN: 978-985-24-0269-9

Популярные ГДЗ в 8 классе

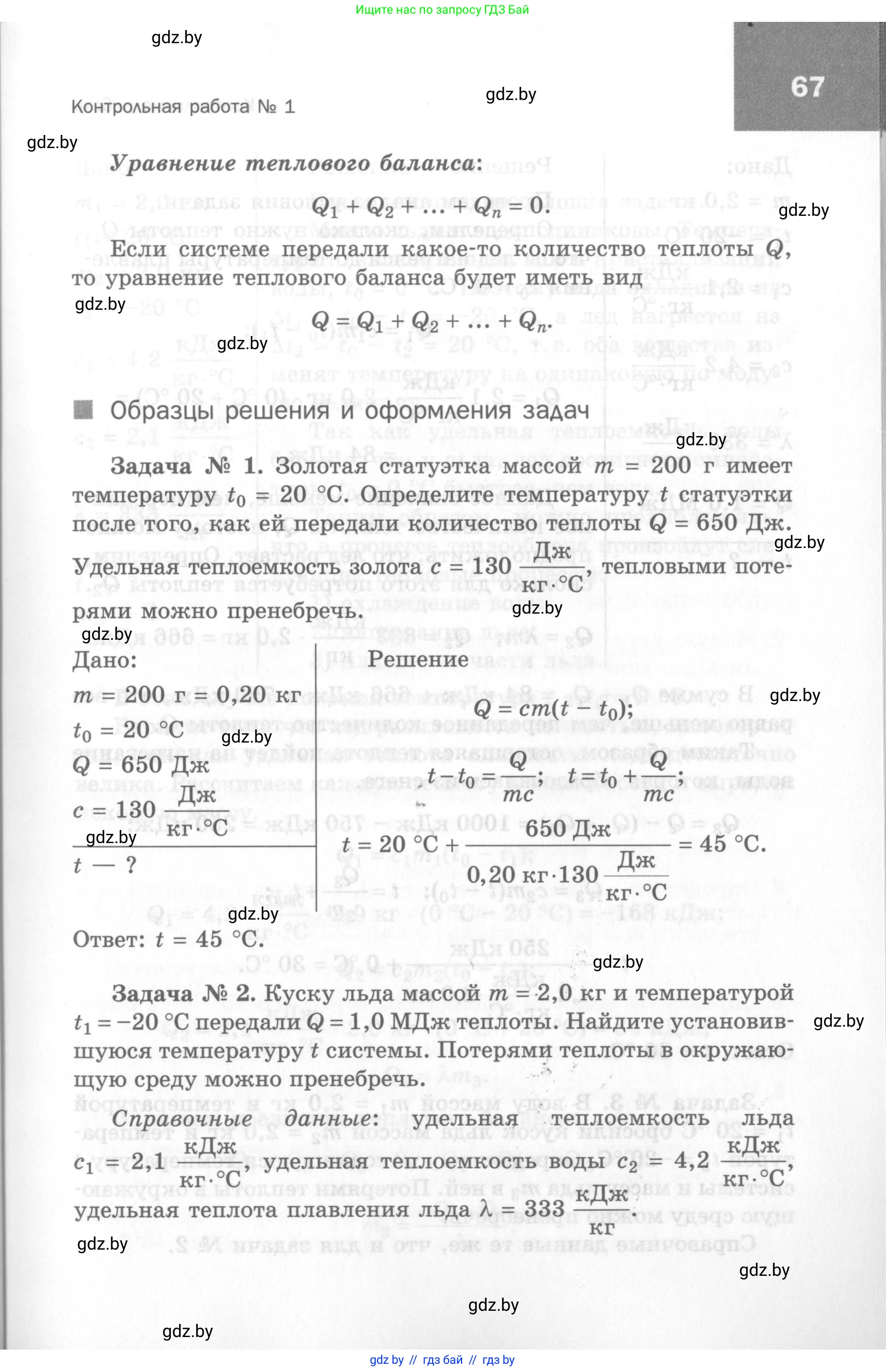
Cтраница 67

Физика, 8 класс Самостоятельные и контрольные работы, авторы: Шабусов Анатолий Константинович, Дубина Максим Викторович, издательство Новое знание, Минск, 2021, жёлтого цвета, страница 67
Ваш номер не отображается здесь?
Такое бывает: задание могло начаться на предыдущей или следующей странице.

Помогло решение? Оставьте отзыв в комментариях ниже.

Присоединяйтесь к Телеграм-группе @gdz_by_belarus

Присоединиться