Лабораторная работа 2, страница 16 - гдз по физике 11 класс тетрадь для лабораторных работ Жилко, Маркович

Физика, 11 класс Тетрадь для лабораторных работ, авторы: Жилко Виталий Владимирович, Маркович Леонид Григорьевич, Егорова Лариса Петровна, издательство Аверсэв, Минск, 2022, белого цвета

Авторы: Жилко В. В., Маркович Л. Г., Егорова Л. П.

Тип: Тетрадь для лабораторных работ

Серия: рабочие тетради

Издательство: Аверсэв

Год издания: 2022 - 2025

Цвет обложки: белый, сиреневый

ISBN: 978-985-19-6276-7

Рекомендовано Научно-методическим учреждением «Национальный институт образования» Министерства образования Республики Беларусь

Популярные ГДЗ в 11 классе

Лабораторная работа 2. Измерение ускорения свободного падения с помощью математического маятника - страница 16.

Лабораторная работа 2 (с. 16)
Решение. Лабораторная работа 2 (с. 16)
Физика, 11 класс Тетрадь для лабораторных работ, авторы: Жилко Виталий Владимирович, Маркович Леонид Григорьевич, Егорова Лариса Петровна, издательство Аверсэв, Минск, 2022, белого цвета, страница 16, Решение Физика, 11 класс Тетрадь для лабораторных работ, авторы: Жилко Виталий Владимирович, Маркович Леонид Григорьевич, Егорова Лариса Петровна, издательство Аверсэв, Минск, 2022, белого цвета, страница 16, Решение (продолжение 2)
Решение 2. Лабораторная работа 2 (с. 16)

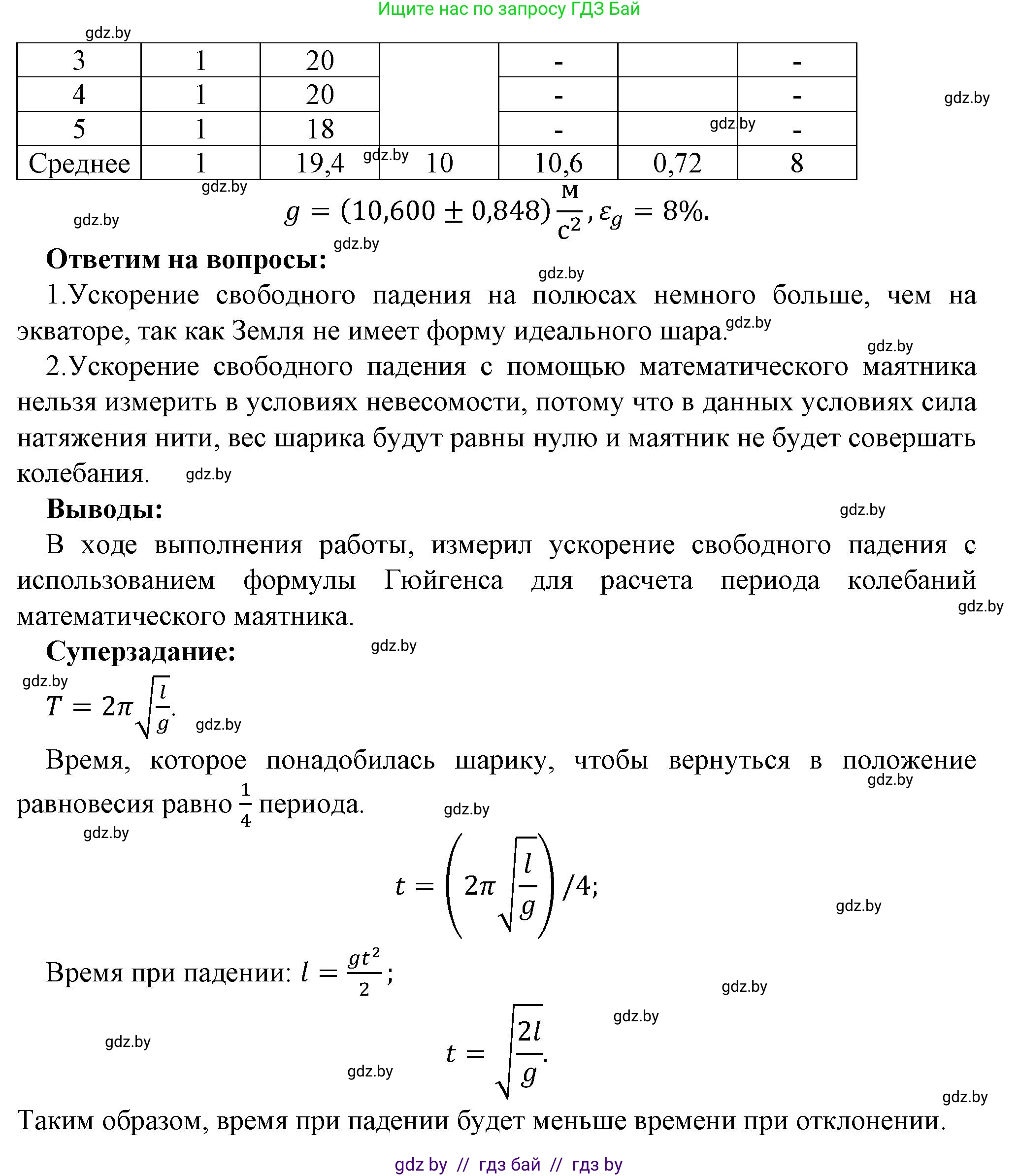
Контрольные вопросы

1. Одинаково ли ускорение свободного падения на полюсе Земли и на ее экваторе? Ответ обоснуйте.

Ускорение свободного падения на полюсе Земли и на экваторе не одинаково. Существует две основные причины для этого различия:

  • Форма Земли: Земля не является идеальной сферой, а представляет собой сплюснутый эллипсоид, или геоид. Она сплюснута на полюсах и выпукла на экваторе. Это означает, что точки на экваторе находятся дальше от центра масс Земли, чем точки на полюсах. Согласно закону всемирного тяготения Ньютона, сила гравитации обратно пропорциональна квадрату расстояния между центрами масс ($F = G \frac{Mm}{r^2}$). Следовательно, чем больше расстояние $r$, тем меньше сила притяжения и, соответственно, меньше ускорение свободного падения.
  • Вращение Земли: Земля вращается вокруг своей оси. Объекты на экваторе движутся по окружности с наибольшей скоростью, испытывая максимальное действие центробежной силы. Эта центробежная сила направлена от центра вращения и частично компенсирует силу гравитации, уменьшая эффективное ускорение свободного падения. На полюсах же, объекты находятся на оси вращения и не испытывают действия центробежной силы, поэтому там ускорение свободного падения максимально (за исключением эффекта формы Земли, который немного его уменьшает по сравнению с гипотетической сферой того же радиуса, что и полюс).

Совокупность этих факторов приводит к тому, что ускорение свободного падения на экваторе меньше, чем на полюсах. Приблизительно $g_{полюс} \approx 9,832 \, м/с^2$, а $g_{экватор} \approx 9,780 \, м/с^2$.

Ответ: Нет, ускорение свободного падения не одинаково на полюсе и экваторе из-за сплюснутости Земли и действия центробежной силы, вызванной ее вращением.

2. Можно ли измерить ускорение свободного падения с помощью математического маятника в условиях невесомости? Ответ обоснуйте.

Нет, измерить ускорение свободного падения с помощью математического маятника в условиях невесомости невозможно.

Принцип работы математического маятника основан на наличии силы тяжести, которая создает возвращающую силу, приводящую маятник в колебательное движение. Формула для периода колебаний математического маятника: $T = 2\pi\sqrt{\frac{l}{g}}$, где $l$ – длина нити, а $g$ – ускорение свободного падения.

В условиях полной невесомости (например, на орбите спутника), эффективное ускорение свободного падения $g$ равно нулю. Если $g = 0$, то возвращающая сила отсутствует. Маятник не будет колебаться; если его вывести из положения равновесия, он просто зависнет в новом положении или будет двигаться равномерно, если ему придать начальную скорость. Формула для периода колебаний при $g=0$ становится неопределенной (деление на ноль), что математически подтверждает отсутствие колебаний.

Ответ: Нет, нельзя, так как колебания математического маятника обусловлены силой тяжести, которая отсутствует в условиях невесомости.

Суперзадание

Сравните между собой промежутки времени $t_1$ и $t_2$ движения шарика. Ответ обоснуйте.

Дано:

Математический маятник длиной $l$.

Время движения маятника от отклонённого положения до положения равновесия (точки O) при малых углах - $t_1$.

Время свободного падения шарика с высоты $l$ до точки O - $t_2$.

Найти:

Сравнить $t_1$ и $t_2$.

Решение:

Случай 1: Движение математического маятника ($t_1$).

Математический маятник, отклоненный на небольшой угол и отпущенный, совершает гармонические колебания. Время, за которое маятник впервые достигает положения равновесия (точки O) после отпускания из крайнего положения, составляет четверть полного периода колебаний.

Период колебаний математического маятника определяется формулой Гюйгенса:

$T = 2\pi\sqrt{\frac{l}{g}}$

Следовательно, время $t_1$ равно:

$t_1 = \frac{T}{4} = \frac{1}{4} \cdot 2\pi\sqrt{\frac{l}{g}} = \frac{\pi}{2}\sqrt{\frac{l}{g}}$

Случай 2: Свободное падение ($t_2$).

Во втором случае шарик поднимают до точки подвеса маятника и свободно отпускают. Это означает, что шарик совершает свободное падение с высоты, равной длине маятника $l$, до точки O (если точка O - это положение равновесия маятника, которое находится на расстоянии $l$ от точки подвеса). Зависимость пройденного расстояния при свободном падении от времени определяется формулой:

$h = \frac{1}{2}gt^2$

В нашем случае $h=l$, и время падения равно $t_2$:

$l = \frac{1}{2}gt_2^2$

Выразим $t_2$ из этого уравнения:

$t_2^2 = \frac{2l}{g}$

$t_2 = \sqrt{\frac{2l}{g}}$

Сравнение $t_1$ и $t_2$:

Теперь сравним полученные выражения для $t_1$ и $t_2$:

$t_1 = \frac{\pi}{2}\sqrt{\frac{l}{g}}$

$t_2 = \sqrt{2}\sqrt{\frac{l}{g}}$

Для сравнения значений, достаточно сравнить коэффициенты перед $\sqrt{\frac{l}{g}}$:

$\frac{\pi}{2} \approx \frac{3.14159}{2} \approx 1.5708$

$\sqrt{2} \approx 1.4142$

Поскольку $1.5708 > 1.4142$, то $t_1 > t_2$.

Обоснование: При свободном падении шарик движется строго вертикально вниз под действием силы тяжести, постоянно ускоряясь. В случае маятника, начальное движение шарика имеет как вертикальную, так и горизонтальную составляющие. Маятник движется по дуге окружности, и лишь часть силы тяжести (касательная составляющая) является возвращающей силой, ускоряющей его к положению равновесия. Это означает, что он движется к равновесию "медленнее", чем если бы он просто падал по прямой.

Ответ: Промежуток времени $t_1$ больше, чем $t_2$ ($t_1 > t_2$).

Помогло решение? Оставьте отзыв в комментариях ниже.

Присоединяйтесь к Телеграм-группе @gdz_by_belarus

Присоединиться

Мы подготовили для вас ответ c подробным объяснением домашего задания по физике за 11 класс, для упражнения Лабораторная работа 2 расположенного на странице 16 к тетради для лабораторных работ серии рабочие тетради 2022 года издания для учащихся школ и гимназий.

Теперь на нашем сайте ГДЗ.ТОП вы всегда легко и бесплатно найдёте условие с правильным ответом на вопрос «Как решить ДЗ» и «Как сделать» задание по физике к упражнению Лабораторная работа 2 (с. 16), авторов: Жилко (Виталий Владимирович), Маркович (Леонид Григорьевич), Егорова (Лариса Петровна), учебного пособия издательства Аверсэв.